Corporate Governance

Our Framework that

evolve with challenges

Good corporate governance is to conduct the affairs of ALFAHIM Group in a manner that is consistent with best practice, legal requirements, ethics, and core values.

We believe this means operating to a system which by definition encompasses all processes, customs, policies, laws and even includes people and institutions which affect the way a corporation is administered, directed or controlled.

Accordingly, in 2008, we formalized and aligned ALFAHIM’s Corporate Governance framework to the UAE Securities and Commodities Authority Regulations (ESCA – Decision No. R/32, Corporate Governance Regulations for Joint-Stock Companies and Institutional Discipline Criteria) and implemented all material requirements ahead of the 2010 deadline, two years ahead of schedule.

The key elements driving corporate governance in ALFAHIM are accountability, transparency, and integrity with key dimensions as follows:

  • Commitment
  • An Effective Board of Directors
  • Effective Management Controls
  • Committees
  • Group Risk and Internal Audit Function
  • Disclosure and Transparency
  • Harmonious owner relations
  • Code of Conduct
  • Etisal Al Nazahah Ethics Hotline

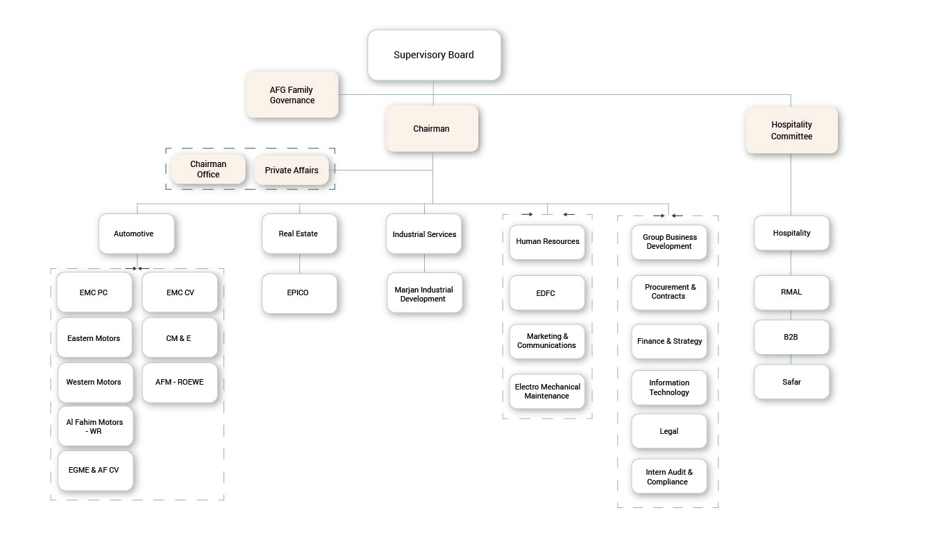
The Organizational Structure